Mein IFP Layout

Hier könnt ihr Diskussionen über das Interface, die Stromversorgung und das Bedienpanel des c't-Lab führen.
Antworten
Stampfkern
träumt vom eigenen c't-Lab
träumt vom eigenen c't-Lab
Beiträge: 8
Registriert: 21.11.2009, 20:04

Mein IFP Layout

Beitrag von Stampfkern »

Hallo Zusammen,

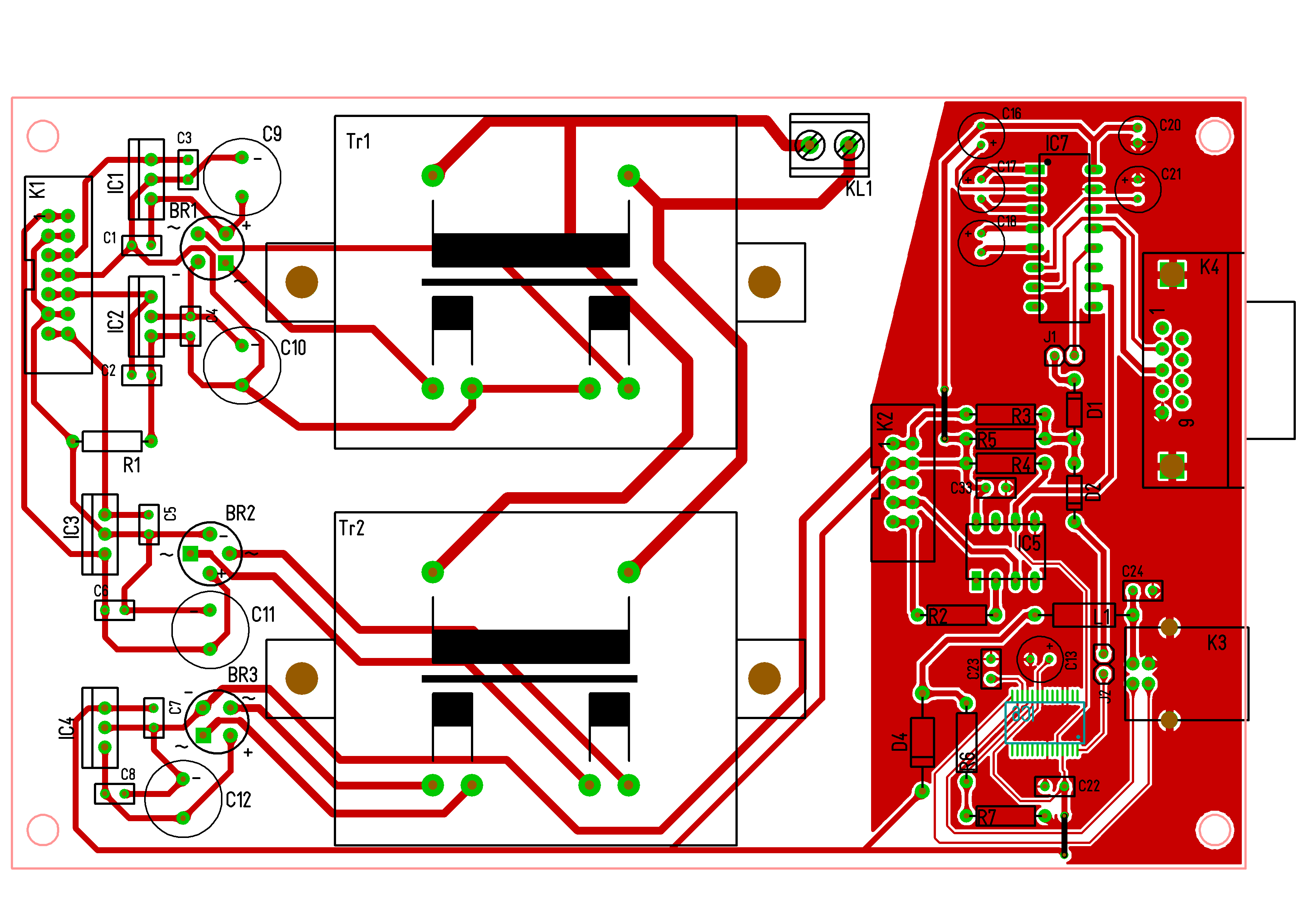
seit 2007 verfolge ich schon das CT Lab. Leider bin ich als Student immer knapp bei Kasse. :( Daher habe ich mich erst jetzt dazu durchgerungen, das Lab zu bauen. Die letzen Tage habe ich mir mal das IFP Layout vorgenommen und ein wenig verändert.

1. Printtrafo´s EI48 von Gerth
2. Lan komplett weggelassen (Student :D )

Ich habe darauf geachtet, das alle Bauteile bei Reichelt zu bekommen sind. Ich habe mich natürlich am Schaltplan und Layout von Herrn C. Meyer orientiert. Es wäre super, wenn jemand mal einen Blick auf Layout und den Schaltplan werfen könnte.
Schaltplan
Schaltplan
Layout
Layout
EXA
kann c't-Lab-Module umbauen
kann c't-Lab-Module umbauen
Beiträge: 91
Registriert: 11.02.2008, 22:25

Re: Mein IFP Layout

Beitrag von EXA »

Hallo Stampfkern,
was mir auf die Schnelle auffällt: Wenn du einen MAX232A verwenden willst musst du für C16/C17/C18/C21 100nF nehmen. Der MAX232A schafft eine höhere Baudrate als ein MAX232, ist aber teurer. Anstatt des 6N137 kannst du auch den 6N136 verwenden, der ist billiger aber nicht ganz so schnell wie der 6N137. Ich würde MAX232A + 6N137 nur beim FPGA verwenden, für die restlichen Module tuts die langsame Variante auch. Ansonsten noch gutes Gelingen :wink:

MfG
EXA
Beste Grüße
EXA
Stampfkern
träumt vom eigenen c't-Lab
träumt vom eigenen c't-Lab
Beiträge: 8
Registriert: 21.11.2009, 20:04

Re: Mein IFP Layout

Beitrag von Stampfkern »

Danke für den Tip mit dem MAX232 habe mich nur in der Bauteilliste vergriffen. Den 137er lass ich wohl drin sind nur 3cent mehr im vergleich zum 136. Für´s DIV und DCG sollte wie Du schon sagtest der einfache 232er reichen.Rein aus Interesse wo hast Du die Information her, dass der 232A 100nF C´s haben muss. Ich kann im Datenblatt dazu nix finden.

Besteht eigentlich die Platinen DCG und TRMSC unbestückt zu kaufen? Wenn ja sind die Leerplatinen dann etwas günstiger?
EXA
kann c't-Lab-Module umbauen
kann c't-Lab-Module umbauen
Beiträge: 91
Registriert: 11.02.2008, 22:25

Re: Mein IFP Layout

Beitrag von EXA »

Das steht im Datenblatt (http://www.datasheetcatalog.org/datashe ... MAX249.pdf) auf S.17 Figure 5 (Die kleine Tabelle). Die Platinen kann man auch unbestückt kaufen, einfach vorher anrufen und bei der Bestellung mit dazu schreiben. Wenn ich mich recht erinnere habe ich für die unbestückte DDS-Platine 16€ bezahlt.

MfG
EXA
Beste Grüße
EXA
Stampfkern
träumt vom eigenen c't-Lab
träumt vom eigenen c't-Lab
Beiträge: 8
Registriert: 21.11.2009, 20:04

Re: Mein IFP Layout

Beitrag von Stampfkern »

Ups habe ich total überlesen "Asche auf mein Haupt". Auf Seite 1 in der großen Tabelle steht es auch noch. :idea:
PatHoff
kann c't-Lab-Bausätze löten
kann c't-Lab-Bausätze löten
Beiträge: 34
Registriert: 02.10.2009, 23:47

Re: Mein IFP Layout

Beitrag von PatHoff »

Hallo Stampfkern,
Stampfkern hat geschrieben:Besteht eigentlich die Platinen DCG und TRMSC unbestückt zu kaufen?
Ich dachte eigentlich, eMedia würde Leerplatinen verkaufen. Aber die dort angebotenen Platinen sind genauso bestückt oder unbestückt wie bei Segor. Und auch genau gleich im Preis.

Zum Leiterplatten selber ätzen: Hast Du schon mal die "Direkt-Toner-Methode" von Thomas Pfeifer probiert (http://thomaspfeifer.net/platinen_aetzen.htm, Link habe ich im c't-Lab-Wiki gefunden) ? Bin just dabei, das mal so auszuprobieren.
Allerdings war ich für meinen Teil ganz froh, den FT232RL schon aufgelötet bekommen zu haben. Aber jetzt (nach erfolgreich aufgebauter DACRAM-Karte) würde ich es mir auch selbst zutrauen.

Gruß !
Patrick
amd-65
kann c't-Lab-Module konstruieren
kann c't-Lab-Module konstruieren
Beiträge: 130
Registriert: 29.11.2007, 16:28

Re: Mein IFP Layout

Beitrag von amd-65 »

Stampfkern hat geschrieben:Die letzen Tage habe ich mir mal das IFP Layout vorgenommen und ein wenig verändert.

1. Printtrafo´s EI48 von Gerth
...
Du solltest Dir erstmal darüber Gedanken machen, welche Module Du aufbauen willst. Die meisten Module sind relativ genügsam, sodaß EI48-Trafos überdimmensiniert sind. Du wirst eher mehrere Module versorgen wollen. Wenn Du bei den Trafos auf EI30/23 runter gehst, hast Du immer noch 2x18V/77mA und 2x9V/155mA. Davon passen dann mindestens 3 (Versorgung für 2 Module) auf eine Euro-Karte. Die 5V für den MAX232 (wenn erforderlich) kannst Du aus einem noch kleineren Trafo erzeugen (z.B. EE20). Wenn nur USB gewünscht ist, kann man den FT232 direkt über USB versorgen.

Gruß
amd-65
Stampfkern
träumt vom eigenen c't-Lab
träumt vom eigenen c't-Lab
Beiträge: 8
Registriert: 21.11.2009, 20:04

Re: Mein IFP Layout

Beitrag von Stampfkern »

Es wäre natürlich super wenn jemand den Stromverbrauch messen könnte. Erstbestückung sollte IFP + DIV sein. Später soll noch ein DCG mit DCP dazukommen. Der Verbrauch für das DIV wäre äußerst interessant für mich.
Kann ich ohne Bedenken einen 2x6V Trafo für die 5V Versorung einsetzen oder bekomme ich dann Probleme mit den 12V Relais auf der DIV?
EXA
kann c't-Lab-Module umbauen
kann c't-Lab-Module umbauen
Beiträge: 91
Registriert: 11.02.2008, 22:25

Re: Mein IFP Layout

Beitrag von EXA »

Stampfkern hat geschrieben:Kann ich ohne Bedenken einen 2x6V Trafo für die 5V Versorung einsetzen oder bekomme ich dann Probleme mit den 12V Relais auf der DIV?
Würde ich dir nicht empfehlen, den Grund hast du schon selbst genannt. Entweder du verwendest andere Relais auf dem DIV oder du musst 9V Trafos nehmen.

MfG
EXA
Beste Grüße
EXA
Stampfkern
träumt vom eigenen c't-Lab
träumt vom eigenen c't-Lab
Beiträge: 8
Registriert: 21.11.2009, 20:04

Re: Mein IFP Layout

Beitrag von Stampfkern »

Hat keiner einen Anhaltspunkt wieviel mA im 15V und im 5V Zweig die DIV incl. TRMSC braucht? Bzw. hat einer schon eine Minimalkonfiguration mit EI 30 ern aufgebaut?
Antworten